
宽带低误差矢量范围(EVM)直接变频发射机原理图
(2026年1月30日更新)
电路功能及优点
南皇电子专注于整合中国优质电子AD代理现货资源,提供合理行业价格,战略备货,快速交付控制,是国内领先的AD芯片供应商,轻松满足您的需求AD芯片采购需求.(http://www.icbuyshop.com/)
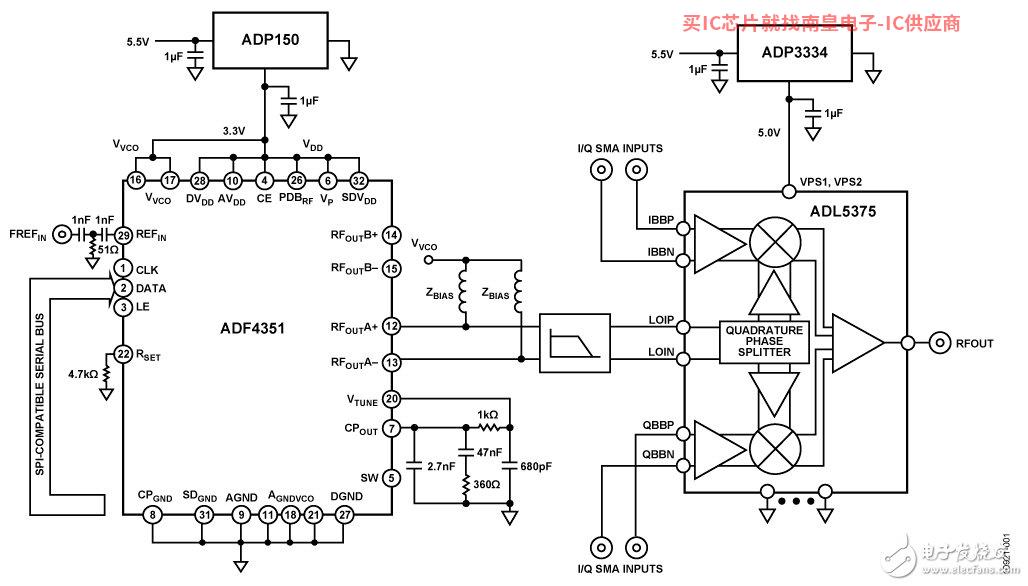
本电路是宽带直接变频发射机模拟部分(模拟基带输入,RF输出)。使用锁相环(PLL)宽带集成电压控制振荡器(VCO),本电路支持500 MHz至4.4 GHz范围内的RF频率。对来自PLL本振(LO)谐波滤波,保证正交精度好,边带抑制低EVM。

图1. 直接变频发射机(原理)AD中国代理商示意图:所有连接和去耦均未显示)

图2. CN-0285直接变频发射机评估板
低噪声、低压差调节器(LDO)确保相位噪声和相位噪声EVM没有不利影响。该设备组合可提供500个 MHz 至4.4 GHz行业领先的直接变频发射机在频率范围内的性能
AD公司被热门关注的产品型号
LT1168:仪表放大器
AD 可利用单个电阻器设置增益的低功率、精准型仪表放大器
DAC8413:精密DAC
AD 四通道、12位电压输出DAC,具有回读功能
LTC6082:运算放大器
AD 精准四通道 CMOS 轨至轨输入 / 输出放大器
AD5172:数字电位器(DigiPOT)
AD 256位、一次可编程、双通道、I2C数字电位计
LTC1473:PowerPath、理想二极管和负载开关
AD 双通道 PowerPathTM 开关驱动器
HMC564LC4:RF放大器
AD 低噪声放大器,采用SMT封装,7 - 14 GHz
LTC2259-14:标准高速模数转换器
AD 14 位、80Msps、超低功率 1.8V ADC
ADN4664:LVDS-MLVDS
AD 双通道、3 V、CMOS、LVDS差分线路接收器
ADUC845:模拟微控制器
AD 集成嵌入式62 kB Flash和单周期MCU的MicroConverter多通道24/16位ADC
LTC4263-1:以太网供电 (PoE) 接口控制器
AD 具内部开关的高功率单通道 PSE 控制器
ADAR3001:波束成型
AD 27.5 GHz - 31 GHz,4波束和4元件,Ka段波束合成器
LTC2983:集成式-专用转换器
AD 多传感器高准确度数字温度测量系统
AD9522-0:定时IC和时钟
AD 12 LVDS/24 CMOS输出时钟发生器,集成2.8 GHz VCO
ADV7403:视频解码器
AD 12位、集成式、多格式标清电视/高清电视视频解码器和RGB图形数字化仪
ADM4851:RS-232-RS-422-RS-485
AD 5 V、?负载、限摆率、RS-485/RS-422收发器(半双工、500 KBPS)
HMC6147A:RF混频器
AD GaAs MMIC I/Q下变频器,37 - 44 GHz
ADPD2214:光学传感器
AD 集成绿色带通滤波器的低噪声、高灵敏度光学传感器
LTC2385-18:精密模数转换器- 20 MSPS
AD 18 位、5Msps、SAR ADC
LTC2344-18:精密模数转换器- 20 MSPS
AD 具宽输入共模范围的 4 通道、18 位、每通道 400ksps、差分 SoftSpan ADC
AD8659:运算放大器
AD 18V、22μA、45NV/√HZ、精密、RRIO、四通道运算放大器
- 线性器件 - 放大器 - 仪器、运算放大器、缓
- 线性器件 - 放大器 - 仪器、运算放大器、缓
- RF IC和模块
- 电源管理IC - 稳压器 - DC DC 开关稳压器
- 电源管理IC - 稳压器 - DC DC 开关稳压器
- 电源管理IC - 监控器
- 线性 - 放大器 - 特殊用途
- 数字隔离器
- 数据采集 - 模数转换器(ADC)
- 电源管理IC - 以太网供电(PoE)控制器
- 电源管理IC - 稳压器 - 特殊用途
- 接口 - 滤波器 - 有源
AD官网每日新闻头条
- 采用紧凑型 4mm x 5mm QFN 封装的20V、4MHz、同步双输出 6A 降压稳压器
- 快速 150V 高压侧 N 沟道 MOSFET 驱动器提供 100% 占空比能力
- AD与HMC合作推出业内首个全数字路噪声降噪系统
- 150V N快速高压侧保护的N沟MOSFET 100%的驱动器 占空比能力
- 具 15μA IQ 的 42V 多拓扑 DC/DC 高达控制器 10A 提供输出电流 5 拓扑转换器
- AD以148亿美元收购Linear
- 具 9μA 静态电流的 2A、2MHz、60V 升压 / SEPIC / 负输出 DC/DC 转换器
- 采用Silent Switcher 拓扑的36V、2A 单片同步降压型 LED 最大限度地减少驱动器 EMI 问题
- 并购雷达技术,AD加强全面的汽车环境感知技术布局
- 72V 固定比例 DC/DC 在非隔离中间总线转换器的应用中,控制器不需要功率电感器 500W 功率
- 极其坚固的 RS485 收发器满足 IEC Level 4 ESD 标准要求
- 伺服控制系统的技术要求

丰富的可销售AD代理库存,专业的销售团队可随时响应您的紧急需求,目标成为有价值的AD代理
















