
电路功能及优点
南皇电子专注于整合中国优质电子AD代理国内领先的现货资源,提供合理的行业价格、战略备货、快速交付控制AD芯片供应商,轻松满足您的需求AD芯片采购需求.(http://lAD中国代理商ocalhost/)
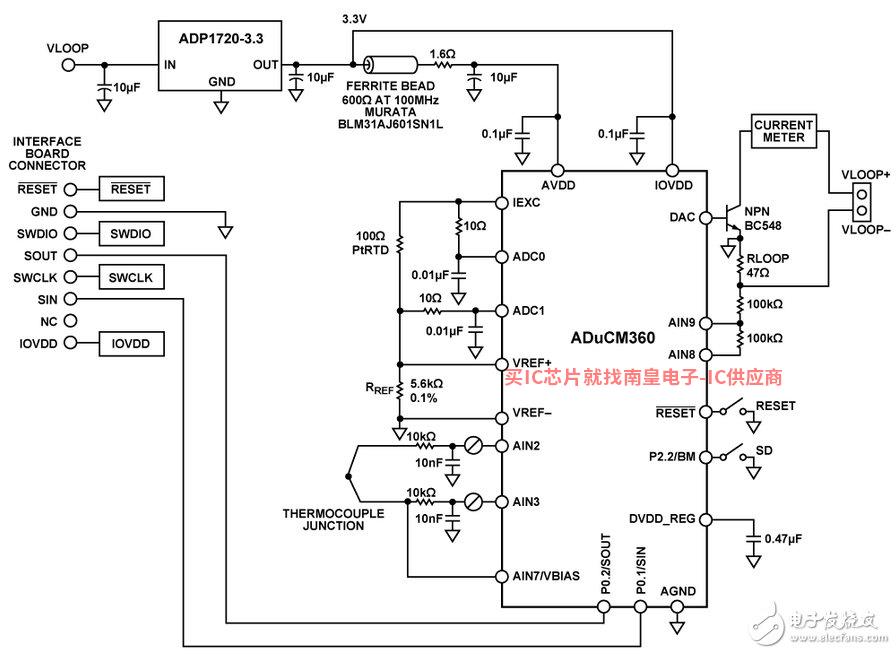
本电路用于精密热电偶温度监测 ADuCM360精密模拟微控制器,并相应控制4 mA至20 mA输出电流。 ADuCM360 24位集成双通道∑-△模数转换器(ADC)、双通道可编程电流源,12位数模转换器(DAC)、1.2 V内置基准电压源和ARM Cortex-M3内核、126 KB闪存、8 KB SRAM以及各种数字外设,如UART、定时器、SPI和I2C接口。
在这路中, ADuCM360连接到T型热电偶和100铂电阻温度检测器(RTD)。RTD用于冷结补偿。Cortex-M3内核将ADC读数转换为实际温度值。支持的T型温度范围为−200°C至 350°C,该温度范围对应的输出电流范围为4 mA至20 mA。
该电路为热电偶测量提供了完整的解决方案,所需的外部元件很少,可达28个 V环路电压由环路供电。

图1. 用作温度监测器控制器的热电偶接口ADuCM360(原理示意图,未显示所有连接)
电路描述
本应用中使用ADuCM以下特点:360:
12位DAC控制外部输出及其灵活的片内输出缓冲器NPN晶体管BC548.通过控制晶体管VBE可通过47的电压Ω负载电阻的电流设置为所需值。
DAC单调12位,但输出精度一般为3 LSB左右。此外,双极性晶体管引入了线性误差。为提高DAC输出精度,消除失衡和增益端点误差,ADC0将测量反馈电压以反映负载电阻(RLOAD)两端的电压。根据此ADC0读数,DAC输出将通过源代码纠正。这样就针对4 mA至20 mA提供输出±0.5°C的精度。
24位Σ-Δ 型ADC内置PGA,热电偶和在软件中RTD设置32增益。ADC1在热电偶与RTD连续切换电压采样。
可编程电流源驱动受控电流RTD。双通道电流源可为0μA至2 mA范围内有一定的阶跃配置。本例使用200μA以便将RTD自热效应引起的误差最小化。
ADuCM360中的ADC内置了1.2 V基准电压源。热电偶电压适用于测量。
ADuCM360中ADC外部基准电压源。RTD当电阻时,我们使用比例设置来设置外部基准电阻(RREF)连接在外部VREF 和VREF−引脚。由于电路中的基准电压源具有高阻抗性,因此需要将基准电压输入缓冲器。基准电压缓冲器意味着输入泄漏的影响可以在没有外部缓冲器的情况下最小化。
偏置电压发生器(VBIAS)。VBIAS将热电偶共模电压设置为功能AVDD/2 (900 mV)。同样,热电偶共模电压也可以设置,无需外部电阻。
ARM Cortex-M3内核。32位功能强大ARM内核集成了126 KB闪存和8 KBSRAM存储器,用来运行用户代码,可配置和控制ADC,并利用ADC将热电偶和RTD输入转换为最终温度值。它也可以从中使用AIN9电压电平的闭环反馈控制和持续监控DAC输出。它还可以控制额外的调试目的UART/USB接口上的通信。
UART用作与PC主机的通信接口。用于编程电影中的闪存。也可作为校准调试端口DAC和ADC。
两个外部开关被用来强设备进入闪存引导模式。 SD在低电平下切换RESET按钮, ADuCM360将进入指导模式,而不是正常的用户模式。在指导模式下,通过UART界面可以重新编程内部闪存。
J1连接器是一引脚双列直插连接器CN0300支持硬件随附USB-SWD/UART板相连J-Link-Lite 电路板可用于编程和调试。见图3。
热电偶和RTD产生的信号非常小,因此需要使用可编程增益放大器(PGA)放大这些信号。
本应用中使用的热电偶为T型(铜-康铜),其温度范围为−200°C至 350°C,灵敏度约为40ΩV/°C,这意味着ADC双极模式和32倍PGA热电偶的整个温度范围可以在增益设置下覆盖。
RTD用于冷结补偿。本电路使用RTD为100Ω铂RTD,型号为Enercorp PCS 1.1503.1.用0805表贴包装,温度变化率为0.385 Ω/°C。
注意,基准电阻RREF必须为精密5.6 kΩ (±0.1%)电阻。
本电路必须建在大面积接地层的多层电路板上(PCB)上。为实现最佳性能,必须采用适当的布局、接地和去耦技术(请参考 指南MT-031——“实现数据转换器的接地并解开AGND和DGND的谜团”、 指南MT-101——“去耦技术”以及 ADuCM360TCZ评估板布局)。
评估本电路使用情况PCB。

图2. 本电路使用EVAL-CN0300-EB1Z板

图3. 连接至USB-SWD/UART板和SEGGER J-Link-Lite板的EVAL-CN0300-EB1Z板
图3显示了USB-SWD/UART用这个板PC USB端口的接口板。该USB通过基础可以使用端口UART下载器编程设备。它也可以用于连接PC上的COM端口(虚拟串行端口)。这是操作校准程序所需的条件。
J-Link-Lite插入USB-SWD/UART在板的20引脚连接器中。 J-Link-Lite通过另一种方式提供代码调试和编程支持。USB连接器连接到PC。
代码说明
本电路的源代码可用于测试 ADuCM360 下载产品页面 (zip压缩文件)。源代码使用附有示例代码的函数库。 显示了利用KeilμVision工具查看项目中使用的源文件列表。

图4. Vision4.查看源文件
代码的校准部分
可调编译器#define值(calibrateADC1和calibrateDAC),使能或禁用ADC和DAC校准程序。
要校准ADC或DAC,接口板(USB-SWD/UART)必须连接至 J1和PC上的USB端口“超级终端”等COM检查校准菜单,并逐步执行校准程序。
校准ADC当源代码提示用户连接零电平和满量程电压时AIN2和AIN3。注意,AIN二是正输入端。校准程序完成后,ADC1INTGN和ADC1OF将寄存器的新校准值存储在内部闪存中。
校准DAC通过精确的电流表连接时VLOOP 输出端。 DAC校准程序校准的第一部分DAC以设置4 mA校准输出的第二部分DAC以设置20 mA输出。用于设置4 mA和20 mA 输出的DAC将代码存储在闪存中。针对最终的4 mA和20 mA 设置在AIN9处测得的电压也会被记录下来并储存在闪存中。由于在AIN电压和流经9处RLOOP因此,这些值将用于计算DAC调整因子。这种闭环方案意味着电影中可以使用24位∑-△型型ADC微调消除DAC以及基于晶体管的电路上的所有线性误差。
UART配置为波特率9600,8数据位,无极性,无流量控制。PC连接,可使用“超级终端”查看通信端口等程序UART的结果,。
输入校准程序所需的字符,请在检查终端中输入所需的字符ADuCM360 UART端口会收到这个字符。

图5. 校准DAC时的“超级终端”输出
代码温度测量部分
为了获得温度读数,应测量热电偶和RTD的温度。RTD温度通过搜索表转换为等效热电偶电压(T请参见类型热电ISE, Inc.的ITS-90表)。将这两个电压相加,便可得到热电偶电压的绝对值。
首先,测量热电偶两条线之间的电压(V1)。测量RTD电压通过搜索表转换为温度,然后将温度转换为等效热电偶电压(V2)。然后,将V1和V将整个热电偶电压相加,然后将此值转换为最终的温度测量结果。
对于热电偶,固定电压对应的温度存储在一个数组中。其间的温度值采用相邻点的线性插入法计算。
图6显示了使用情况 ADuCM360上的ADC1测量整个热电偶工作范围内52个热电偶电压时的误差。最差总误差小于1°C。

图6. 利用分段线性逼近法ADuCM360/ADuCM361测量52个校准点的误差
RTD温度是通过搜索表计算RTD使用方法与对热电偶相同。注意,描述RTD温度与电阻关系的多项式不同于描述热电偶的多项式。
线性化和实现RTD请参考最佳性能的详细信息 应用笔记AN-0970“利用ADuC706x实现微控制器RTD接口和线性化”。
代码的温度至电流输出部分
测量最终温度后,将DAC在RLOOP产生所需的电流。输入温度范围应为−200°C 至 350°C。代码针对−200°C和 350°C输出电流分别为4 mA和20 mA。代码实现闭环方案,其中AIN9反馈电压通过ADC0测量,然后用这个值进行补偿 DAC输出设置。FineTuneDAC(void)函数执行此校正。
为了获得最佳结果,电路的性能测试应在开始时进行前校准 DAC。

图7. 闭环控制4 mA至20 mA的DAC输出
以下字符串将在正常工作期间发送至调试目的 UART(见图8)。

图8. 用于调试的UART字符串
常见变化
对于标准UART至RS-可使用232接口 ADM3202等器件代替FT232R前者需要3个收发器 V电源供电。不同的热电偶,如J型热电偶,可更宽的温度范围。为了最大限度地减少冷结补偿误差,热敏电阻可以与实际冷结接触,而不是放置PCB上。
用外部数字温度传感器代替冷结温度测量RTD外部基准电阻。 ADT7410 可以通过I2C接口连接到ADuCM360。
更多关于冷结补偿的细节,请参考AD传感器信号调理公司第七章“温度传感器”。
如果USB如果连接器需要与电路隔离,则必须增加 ADuM3160/ ADuM4160 隔离器件。
- 数字隔离器
- 数据采集 - 数字电位器
- 电源管理IC - 监控器
- 数据采集 - 数模转换器(DAC)
- 电源管理IC - 稳压器 - DC DC 开关稳压器
- 电源管理IC - 稳压器 - DC DC 开关式控制器
- 线性 - 比较器
- RF 滤波器
- 射频评估和开发套件,开发板
- 数据采集 - 模数转换器(ADC)
- 电源管理IC - 稳压器 - DC DC 开关稳压器
- 接口 - 驱动器,接收器,收发器
- 具 15μA IQ 的 42V 多拓扑 DC/DC 高达控制器 10A 提供输出电流 5 拓扑转换器
- AD和First Sensor合作开发LIDAR加快未来自动驾驶的实现
- 具 9μA 静态电流的 2A、2MHz、60V 升压 / SEPIC / 负输出 DC/DC 转换器
- 采用Silent Switcher 拓扑的36V、2A 单片同步降压型 LED 最大限度地减少驱动器 EMI 问题
- AD与英特尔携手开发应对5G网络设计挑战无线电平台
- 72V 固定比例 DC/DC 在非隔离中间总线转换器的应用中,控制器不需要功率电感器 500W 功率
- 极其坚固的 RS485 收发器满足 IEC Level 4 ESD 标准要求
- AD公司推出支持5G O-RAN完整的无线电平台生态系统
- IEEE 802.3bt PD 控制器效率高达 99%
- 350mA 同步降压型 DC/DC 转换器在 2MHz 可提供 92% 效率和工作 3.0V 至 42V 输入范围
- 物联网将带来工业技术创新
- 105V、2.3A 同步降压稳压器 以超低 EMI/EMC 辐射提供 96% 效率

















